帶小孩、狗狗出遊時除了旅遊景點安排外,選擇親子寵物友善飯店或民宿也是很重要的事情。連假時我們帶毛小孩回嘉義,其中一晚入住嘉義市區的冠閣大飯店,它有充滿童趣的親子房型與提供狗殿寵物餐點的寵泊房型,貼心多類型的客房選擇,讓旅遊外宿時光能有很棒的體驗與回憶。

我們還在冠閣大飯店拍起輕寫真!不論是客房內或大廳,冠閣都很好拍,而冠閣頂樓還有空中花園唷!
冠閣大飯店地理位置

☎電話|(05)231-8111
📍地址|嘉義市西區竹圍里忠順一街27號
💰現金交易亦可刷卡。
🐾毛小孩公共區域不落地,且不違反毛小孩遵守約定書。
冠閣官方LINE@:http://nav.cx/9SuYYVj
※詳細規定依飯店現場資訊為主
冠閣大飯店位於熱鬧的嘉義市區,靠近嘉義後火車與嘉義轉運站。距離文化路商圈及嘉樂福夜市開車約10分鐘車程。
回想起我第一次跟阿部哥回嘉義的時候,我以為阿部哥的家是在市區這樣,但沒想到我們就這樣開過了嘉義市區,都快要抵達台南了才到家!哈。出了台北後,就是重新認識每一個城市的機會,而嘉義也跟台北一樣,有熱鬧的市中心也有著純樸的鄉野田間小徑。冠閣大飯店就是在熱鬧的市中心啦~^^~

雖然位於市中心,但冠閣大飯店不會有緊鄰大馬路的喧囂吵雜,因為它是在巷弄內,周圍也算是住宅區唷!讓來到冠閣入住的旅客,夜晚都能有舒適寧靜的空間!(隔音我覺得也還不錯,當然我應該也很幸運,同樓層的都是素質很好的旅客)
冠閣大飯店停車資訊

冠閣有提供旅客專屬的停車位,抵達冠閣時,門口就有大哥告訴我們哪邊可以停車啦!當然最理想的車位當然就是飯店前方的停車格,想要上下行李都很方便,如果門口的車位都被停滿了也不用擔心,不到100公尺就有個外部停車場!
冠閣飯店大廳

▲ 夢想樹
我身後的「夢想樹Dream Tree」,以禮物盒的意象堆疊起來,象徵著冠閣商旅處處充滿著如同拆開禮物盒般的驚喜與幸福。
工作後接觸的層面越來越多,也會發現每個品牌的形象理念都能經過文字與物件的傳達,讓客人接受到這品牌概念時印象更加鮮明,記得當初訂房前看過冠閣的官網,那句「幸福抵嘉 抵家幸福」的標語,我可是印象深刻啊!

▲ 接待櫃台
先到櫃台報到。
冠閣大飯店入住時間 PM15:30
冠閣大飯店退房時間 AM11:00

核對基本資料,還有入住事項的說明,有什麼問題都可以提出來!像是我對嘉義很不熟,就希望能給我一些景點的建議,這時候….櫃檯人員拿出的這張地圖就厲害啦!有嘉義的旅遊景點推薦,還有適合帶毛小孩去的景點資訊,這是冠閣大飯店自行繪製的,只提供給入房的旅客。

此外有房卡和隔天的早餐兌換券(早餐七點開始)
因為我是入住寵泊房型會多一張毛小孩餐點的兌換單!(Tila就要靠這張紙吃飯了>///<)

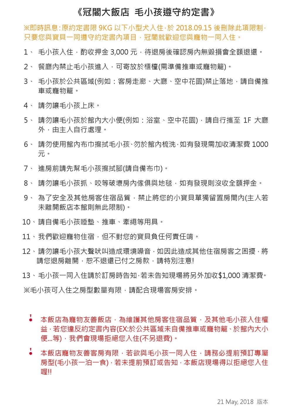
神情很認真的是在…簽署毛小孩遵守約定書啦!
(毛小孩入住也要先繳付NTD3000元押金,退房檢查沒問題後即會歸還)
房價已經包含一位毛小孩清潔費,若有第二隻毛小孩同時入住,則加收NTD300清潔費。
入住冠閣大飯店的毛小孩們都要遵守這約定書上的內容,我把約定書的內容也一併放上給毛爸媽們參考
毛小孩遵守約定書

以前冠閣大飯店對於毛小孩入住是有體重限制,如今沒有針對體型體重有限制,只要能遵守這約定書上的內容,都歡迎帶毛小孩入住冠閣。
我自己看完約定書後,覺得有些比較重要的內容 (但全部都很重要啦)
餐廳內禁止毛小孩進入
用餐的時候,能把毛小孩交給櫃台,或者是分別用餐留人在房內陪伴毛小孩,若毛小孩很穩定可以一個人在房內的話,也能讓毛小孩在房內休息。
針對此點,冠閣為了安全及其他房客住宿品質,有禁止將毛小孩單獨留置房間內的規定,但若主人未離開飯店本館則無此限制唷!

飯店內公共空間毛小孩禁止落地
例如:客房走廊、大廳、空中花園都禁止落地,記得請自備推車或寵物籠,如果你可以抱著也OK!總之就是要遵守飯店的規定啦!寵物友善是提供這個友善空間,但不代表整個空間毛小孩都能無限上綱的使用。

▲ 閣作社
在地特色精品、禮品和保養品的販售區。有些人出遊總是會想要買些東西,在外面逛不夠的,回飯店也能繼續逛,若喜歡入住客房的沐浴用品或保養乳液,閣作社內都有提供販售。

▲ G-lounge
大廳一旁的G-lounge,有商業午餐、下午茶、夜酌小點、客製化聚餐Buffet等,還有提供很特別的英國草本釀造可樂。
入住冠閣提供一泊一食是早餐的部分,若想要用晚餐或午餐,也能事先預約冠閣G-lounge的餐點唷!

▲ 兒童遊樂區
在接待櫃檯前方有個跳跳馬親子遊樂區,小球池與保護墊的設計,讓小朋友們可以在這遊玩!
這個設計對於有孩童的家庭來說是很貼心的,當爸爸媽媽在辦理入住手續的時候,孩童可以視線範圍內嬉戲,小朋友們不無聊,爸媽們也能比較放心。

OK!那我們去開房間吧….(誤)
是來看看我們這晚入住的房型囉!(我有剪影片唷~)
冠閣的寵泊房型基本上都是安排在二樓,房數有限,如果是熱門的假期記得要提早訂房呢!
寵泊二人房

寵泊二人房的房型設計等同商務雙床房。
室內採用溫馨氛圍的黃光。

寵泊房在今年度已經全面更新地板,從原本的地毯房變更成為仿木的塑膠地板,對於毛小孩入住也相對的更好清潔唷!

▲ 狗骨頭造型地毯
有提供一張寵物小地毯給毛小孩,如果毛小孩習慣睡自己的床墊,外出旅遊的時候把床墊戴著也是好選擇,而毛小孩是不可以上床的。

▲ 來到新環境有些好奇

加大單人床尺寸大約120cm*200cm,有兩張床,但我還是硬要跟阿部哥擠同張床睡覺。

外宿我們都會帶Tila的床,並且準備很多尿布墊,我們是把尿布墊鋪在廁所,當Tila想尿尿的時候就去廁所。

▲ 客房專屬Mini Bar與電熱水壺

▲ 電子保險箱位於衣櫃內

▲ 浴室有大片鏡面
提供Phillips負離子吹風機與義大利原裝進口蘆薈保濕全效潤膚乳

▲ 盥洗備品

▲ 乾溼分離的衛浴設備
冠閣全館都是沒有浴缸的。
而親子出遊的遊客,冠閣備有嬰兒床、嬰兒澡盆、奶瓶消毒鍋可免費租借!
只要事先預約並支付押金即可。

▲ Oliva地中海橄欖保濕全效髮膚清潔露
不用懷疑,淋浴間內就是只有這一瓶,洗身體洗頭髮都一罐解決,我退房的時候就看到有房客想買這髮膚清潔露帶回家,是真的還蠻好用的耶!

我們洗澡的時後,因為沒有關門,就聽到奇怪的聲音,仔細一看,這小孩跑到洗手台下方的櫃子里面趴著睡覺啦!是有沒有那麼愛跟….我們洗完澡後一臉剛睡醒的恍神憨憨表情!怎麼那麼可愛。
親子房型
除了寵泊房型外,我覺得冠閣的親子房型也很棒啊!
有三大主題:灶咖抵嘉房/溜進夢想房/坐擁名車房

小朋友在房間內也可以玩辦家家酒,玩具都不需要自己帶出門啦!

我自己好喜歡這間唷~很有童話樹的風格!
尤其那小帳篷,真想縮小躲在裡面!哈

小男生應該會喜歡這間
有許多小車車啊!!
好的!再回來繼續看我們的寵物房>///<
狗殿寵物鮮食

冠閣大飯店的寵物鮮食是跟嘉義狗殿合作的,之前回嘉義就特別去狗殿用餐(點我看文章),現在狗殿即將搬家換到更大的地方了。
毛小孩餐食於17:00~21:00提供,想餵狗狗吃飯時就打電話訂餐,將由專人送至客房內,吃不夠或者是想加購的話一份寵物餐是 NTD250。還有提供小餐具,鮮食犬貓皆適用,人也可以吃唷!就是沒有多加調味的餐點這樣。

▲ 頂級牛肉披薩
除了鮮食外,還有狗殿做的狗狗零食,毛小孩入住冠閣太幸福啦!
冠閣的毛小孩鮮食菜單會依照季節而調整,Tila吃到的這一餐是頂級牛肉披薩,接下來10月份會變成干貝冬瓜排骨湯與山藥枸杞燉雞腿交換,針對不同時節給予毛小孩食補。

▲ 毛小孩月餅
這是中秋節前後入住都會另外提供一顆月餅,賺到了!!這樣月餅可以留著當早餐。
不同的節慶月份入住冠閣的毛小孩,會有不一樣的驚喜唷~

▲ 阿部哥正在把牛肉披薩分成小塊

Tila看的超認真的啊!

先一塊塊慢慢吃,Tila現在如果吃飯吃太快或者太興奮,會容易在餐後吐,所以如果是外出用餐、在外旅遊,我都習慣用手餵的,先讓她慢慢吃,也不要太狼吞虎嚥,每個毛小孩有不同的習慣,我相信這主人最懂了,找到適合毛小孩的用餐方式,怎麼餵食就看個人啦!

伺候完Tila用餐後,換我們外出用餐啦~喔耶!!!
冠閣周邊環境

冠閣大飯店附近都有許多小吃店、餐廳,也有便利商店!生活機能佳。
如果在周圍逛逛不想開車的話,飯店有提供免費腳踏車租借,租借時須提供證件及押金(歸還時即退還)。

晚上我們到附近的越南世家(原阿芳雞粥)用餐時Tila放在包包內,老闆娘看到我們帶狗狗也沒有特別說不行,很親切的招呼,我想大家如果要帶毛小孩去用餐的話,基本上放包包或推車內都是ok的!
蘭潭音樂噴泉

吃飽後我們決定去看看蘭潭音樂噴泉,這是櫃台人員推薦我們去的景點之一!真的挺特別的耶~~我覺得沒看過的可以來欣賞一下蘭潭音樂噴泉。
蘭潭音樂噴泉的表演時段為晚上7:30、8:30與9:30,我們是看9:30那場,而冬令時間則更多了晚上6:30的場次。
每場大約十分鐘,會表演三首歌!
空中花園

在這能欣賞嘉義市白天與晚上不同的風情,記得空中花園毛小孩一樣不能落地唷!

▲ 白天時的空中花園

我覺得這隻鹿的表情超像Tila的。

▲ 宵夜
我們有留一點點鮮食當Tila的宵夜,一次吃完太多了,留些當消夜比較剛好。

▲ 睡很熟
吃完宵夜,Tila馬上就去大亨堡上躺!是有沒有那麼累啊?哈
看她這樣安心睡覺我就覺得很滿足。
這一晚,入住冠閣大飯店的就有很多隻狗狗(在走廊遇見一隻才四個月大個柯基犬,超可愛的!!)
晚上也沒有客房內聽到狗狗亂叫的聲音,覺得每個主人都好棒啊!!就是要這樣,才能有更多環境空間對毛小孩友善。

▲ 二樓走廊照片
話說二樓客房的電梯出來有一台冷熱飲水機,早上我要餵Tila吃月餅的時候就有先去飲水機取熱水,將月餅泡熱後分小塊給Tila當早餐。

▲ 毛小孩月餅
這塊月餅就是用肉肉做成的啊!滿滿、紮紮實實的肉肉。當成早餐好過癮~
冠閣大飯自助早餐

冠閣晨間家廚,早餐於7點開始供餐。

來晨間家廚享用早餐時記得,寵物不能入內,尊重他人也是尊重自己,有簽過毛小孩遵守約定書~都要乖乖的唷!用餐的時候,能把毛小孩交給櫃台,或者是分別用餐留人在房內陪伴毛小孩,若毛小孩很穩定可以一個人在房內的話,也能讓毛小孩在房內休息,我們就是選擇讓Tila在房間吃早餐後繼續補眠啦~

自助式早餐有中式和西式的餐點,更有嘉義在地的特色古早味料理唷!

其他像是早餐基本的歐式麵包、吐司,中式的清粥小菜、熱食、沙拉吧、水果,各式冷熱飲品皆有。

▲ 嘉義涼麵有特別的吃法

▲ 早餐來碗清粥小菜

▲ 各式麵包選擇

▲ 連雞肉飯都有
吃完早餐我先回到房間,看到Tila乖乖的在大亨堡上窩著~就被我抓過來拍照啦~

冠閣的客房、冠閣的大廳都很好拍!

充滿自然光就是好看啊^^

隔日早上11點前退房,我們開心拍完照就check out啦!
冠閣大飯店|Claire小總結♥
這趟回嘉之旅,住在冠閣的感受是不錯的,床和枕頭都好躺 (冷氣也夠涼啊),洗澡時水壓足夠熱水水溫很穩定,我真的很怕外宿洗澡跟打仗一樣很克難…。
冠閣位於熱鬧的嘉義市中心,晚上想去哪邊走走都很方便,也不怕沒地方去,我們還去逛了文化夜市吃阿娥豆漿豆花^_^ 深夜洗澡時想要有個沐浴球,還能散步去24小時營業的小北百貨買。

而提供毛小孩鮮食這點我個人是很愛,因為Tila平常也都會吃鮮食,外出有鮮食能吃也比較不會挑嘴,冠閣飯店公共空間不可落地的的規定對於小型犬來說是很好遵守的,中大型犬若有專屬推車也絕對不是問題唷!飯店工作人員對狗狗也是友善的。
總之,帶狗狗來嘉義旅遊,嘉義的寵物友善飯店算多,來冠閣不失為個好選擇唷!!

☎電話|(05)231-8111
📍地址|嘉義市西區竹圍里忠順一街27號
💰現金交易亦可刷卡。
🐾毛小孩公共區域不落地,且不違反毛小孩遵守約定書。
冠閣官方LINE@:http://nav.cx/9SuYYVj
※詳細規定依飯店現場資訊為主
C妞 Claire |新手媽咪/育兒萌寵/美食/旅遊/作家
秉持雙子寶寶的好奇心,相信人生不該被侷限。
成為媽咪後還是熱愛嘗試新事物~
與你分享真實育兒人生、生活好物、美食和萌寵紀錄!✔C妞的FB粉絲頁
✔C妞的Instagram 限動小日記/Reels都在這
✔C妞的好物嚴選社團 / LINE@育兒好物福利社
✔C妞的YOUTUBE頻道
✔寵物友善資訊社團
✔C妞寵物友善書|帶毛小孩吃喝玩樂
感謝你的觀看 💟 歡迎轉貼連結分享給親友
如果喜歡我的分享,可以到粉絲團按「讚」!
或Instagram「追蹤」C妞!
你的支持都會令我有更多分享的動力唷!
版權所有 @ C妞日記|Claire's Diary
帶毛小孩出門必看!!《寵物友善懶人包》全台寵物友善餐廳、民宿







